PROGRAM DOKTOR ILMU AKUNTANSI (PDIA)
STIE YKPN YOGYAKARTA
Izin Pembukaan
SK Kemendikbudristek No. 503/E/O/2023 tentang Izin Pembukaan Program Studi Ilmu Akuntansi Program Doktor pada STIE YKPN
Kekhususan Kurikulum
1. Corporate governance (tata kelola korporasi)
2. Public sector governance (tata kelola sektor publik)
Kurikulum
Beban studi sebanyak 45 SKS. Urutan pengambilan mata kuliah per semester:
| No | Mata Kuliah | Semester (SKS) | |||||
|---|---|---|---|---|---|---|---|
| 1 | 2 | 3 | 4 | 5 | 6 | ||
| 1 | Filsafat Ilmu | 2 | |||||
| 2 | Metode Penelitian dan Olah Data | 2 | |||||
| 3 | Seminar Manajemen Strategik | 2 | |||||
| 4 | Riset Etika dan Kecurangan Pelaporan Keuangan | 2 | |||||
| 5 | Seminar Transformasi Tata Kelola Era Digital | 2 | |||||
| 6 | Seminar Akuntansi dan Kebijakan Publik | 2 | |||||
| 7 | Riset Project 1: Review dan Pemetaan Teori | 4 | |||||
| 8 | Seminar Akuntansi Keuangan dan Pasar Modal | 2 | |||||
| 9 | Riset Etika dan Akuntabilitas Pemerintahan | 2 | |||||
| 10 | Mata Kuliah Peminatan 1 | 3 | |||||
| 11 | Mata Kuliah Peminatan 2 | 2 | |||||
| 12 | Mata Kuliah Peminatan 3 | 2 | |||||
| 13 | Konferens Internasional | 2 | |||||
| 14 | Publikasi Karya Ilmiah | 2 | |||||
| 15 | Research Project 2: Seminar Proposal Penelitian | 5 | |||||
| 16 | Disertasi | 9 | |||||
| Total | 8 | 8 | 7 | 6 | 7 | 9 | |
Peminatan Akuntansi Sektor Publik:
1. Seminar Tata Kelola untuk Pembangunan Berkelanjutan 3
2. Riset Tata Kelola Pemerintahan 2
3. Riset Manajemen Keuangan Publik 2
Peminatan Akuntansi Keuangan:
1. Seminar Tata Kelola dan Manajemen Risiko Korporasi 3
2. Riset Tata Kelola Korporasi 2
3. Riset Teknologi Keuangan 2
Tahapan Pembelajaran
Tahapan utama program doktor adalah:
1. Program Pra-doktoral
2. Proses Perkuliahan
3. Publikasi dan Disertasi
Program Pra-doktoral
Mahasiswa harus mengikuti Program Pra-doktoral. Program Pra-doktoral dirancang untuk mempersiapkan diri dan menyegarkan kembali pengetahuan mahasiswa sehingga siap untuk memulai perkuliahan di PDIA STIE YKPN.
Program Pra-doktoral
|
No |
Mata Kuliah |
|
1 |
Statistika dan Metode Penelitian |
|
2 |
Penelitian Sektor Publik |
|
3 |
Penelitian Akuntansi Keuangan |
|
4 |
Penulisan Karya Ilmiah |
Tidak ada SKS untuk kegiatan Program Pra-doktoral.
Proses Perkuliahan
Proses perkuliahan sejak semester 1 sampai semester 6.
Program Perkuliahan
|
Tahapan |
SKS |
Keterangan |
|
|
Semester 1 |
|||
|
1 |
Filsafat Ilmu |
2 |
|
|
2 |
Metode Penelitian dan Olah Data |
2 |
|
|
3 |
Seminar Manajemen Strategik |
2 |
|
|
4 |
Riset Etika dan Kecurangan Pelaporan Keuangan |
2 |
|
|
Semester 2 |
|||
|
5 |
Seminar Transformasi Tata Kelola Era Digital |
2 |
|
|
6 |
Seminar Akuntansi dan Kebijakan Publik |
2 |
|
|
7 |
Riset Project 1: Review dan Pemetaan Teori |
4 |
Terkait Publikasi dan Disertasi |
|
Semester 3 |
|||
|
8 |
Mata Kuliah Peminatan 1 |
3 |
|
|
9 |
Mata Kuliah Peminatan 2 |
2 |
|
|
10 |
Mata Kuliah Peminatan 3 |
2 |
|
|
Semester 4 |
|||
|
11 |
Seminar Akuntansi Keuangan dan Pasar Modal |
2 |
|
|
12 |
Riset Etika dan Akuntabilitas Pemerintahan |
2 |
|
|
13 |
Konferens Internasional |
2 |
Terkait Publikasi dan Disertasi |
|
Semester 5 |
|||
|
14 |
Publikasi Karya Ilmiah |
2 |
Terkait Publikasi dan Disertasi |
|
15 |
Research Project 2: Seminar Proposal Penelitian |
5 |
Terkait Publikasi dan Disertasi |
|
Semester 6 |
|||
|
16 |
Disertasi |
9 |
Terkait Publikasi dan Disertasi |
|
Total |
45 |
||
Publikasi dan Disertasi
Proses publikasi dan disertasi dimulai sejak semester 2 sampai dengan semester 6.
Publikasi dan Disertasi
|
Tahapan |
SKS |
Output |
Jenis Perkuliahan |
|
Semester 2 |
|||
|
Riset Project 1: Review dan Pemetaan Teori |
4 |
Theory Mapping Theory mapping kelak digunakan untuk disertasi. Hasil theory mapping dapat dikirim ke konferens atau dipublikasi. Mini Research Mengolah data dan menyusun artikel sesuai bagian tertentu dari theory mapping. Hasil mini research dapat dikirim ke konferens atau dipublikasi. |
Kombinasi perkuliahan di kelas dan independen study |
|
Semester 4 |
|||
|
Konferens Internasional |
2 |
Keikutsertaan dalam konferens Artikel konferens |
Indenpenden study |
|
Semester 5 |
|||
|
Publikasi Karya Ilmiah |
2 |
Publikasi Karya Ilmiah Hasil theory mapping dan atau mini research diproses lebih lanjut menjadi artikel publikasi dan dikirim ke jurnal |
Independent study |
|
Research Project 2: Seminar Proposal Penelitian |
5 |
Proposal Disertasi Hasil theory mapping dan mini research dikembangkan menjadi proposal disertasi. Kegiatan Pokok: 1. Bimbingan promosal disertasi 2. Ekspos proposal disertasi 3. Ujian proposal disertasi 4. Perbaikan proposal disertasi |
Tim promotor |
|
Semester 6 |
|||
|
Disertasi |
9 |
Disertasi Melanjutkan proposal disertasi menjadi disertasi. Kegiatan Pokok: 1. Bimbingan disertasi 2. Ujian kelayakan disertasi 3. Ujian tertutup 4. Ujian terbuka |
Tim promotor |
Kewajiban Publikasi
Mahasiwa wajib memiliki publikasi karya ilmiah sebelum dinyatakan lulus dari PDIA STIE YKPN dengan ketentuan sebagai berikut:
- Wajib memiliki minimal 1 publikasi pada jurnal terindeks Scopus minimal Q4 (ditunjukkan dengan LOA dari pengelola jurnal).
- Wajib mengikuti konferens internasional terindeks Scopus minimal 1 kali (ditunjukkan dengan sertifikat dan proceeding publikasi).
Admisi
Proses seleksi mahasiswa baru adalah:
1. Seleksi administrasi
2. Seleksi wawancara
Seleksi administrasi didasarkan pada persyaratan calon mahasiswa dan berkas pendaftaran yang disediakan oleh calon mahasiswa.
Persyaratan calon mahasiswa:
1. Lulus dari program studi magister akuntansi
2. Melengkapi berkas pendaftaran
Berkas pendaftaran:
1. Formulir pendaftaran yang sudah diisi
2. Proposal penelitian yang hendak dilakukan
3. Melampirkan berkas-berkas:
a. Scan ijazah S1 dan S2
b. Scan transkrip nilai S1 dan S2
c. Scan score TPA dengan score minimal 500
d. Scan score kemampuan berbahasa Inggris (TOEFL dengan score minimal 500, atau IELTS dengan skor minimal 5,0 atau AcEPT-UGM dengan skor minimal 268).
e. Scan kartu tanda penduduk
f. Foto diri
Biaya Studi dan Bantuan Keuangan
| Unsur Biaya | Rincian |
| Biaya pengulangan matakuliah per SKS | 750.000 |
| Biaya perpanjangan masa penyelesaian disertasi per semester | 10.000.000 |
| Bantuan biaya publikasi internasional bereputasi | 2.500.000 |
| Bantuan CFP internasional terindeks scopus | 1.500.000 |
Catatan:
Biaya studi dengan asumsi masa studi 6 semester. Perpanjangan kuliah di semester ketujuh atau semester selanjutnya adalah Rp10.000.000 per semester.
-
Untuk dosen dari kalangan YKPN: Potongan 20% dari unsur SPP per semester sampai 6 semester (tidak ada potongan untuk unsur-unsur lain selain SPP semester).
-
Untuk alumni S2 atau S1 STIE YKPN: Potongan 10% dari unsur SPP per semester sampai dengan 6 semester (tidak ada potongan untuk unsur-unsur lain selain SPP semester).
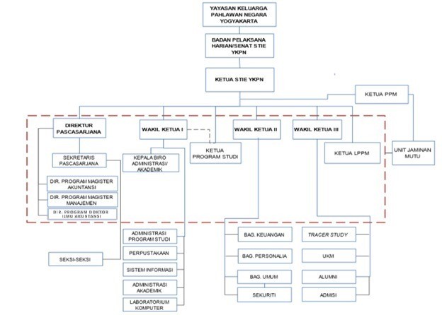
Tata Pamong: STRUKTUR ORGANISASI

Organ dalam struktur organisasi STIE YKPN Yogyakarta mencakup 8 komponen, yaitu:
- Pimpinan institusi
- Senat Perguruan Tinggi / Senat Akademik
- Satuan pengawasan
- Dewan pertimbangan
- Pelaksana kegiatan akademik
- Pelaksana administrasi, pelayanan, dan pendukung
- Pusat penjaminan mutu
- Unit perencana dan pengembangan Tri Dharma
Dokumen Pendukung Tata Kelola
| No | Panduan Asesmen | Bukti Pendukung |
|---|---|---|
| 1 | UPPS/PS menunjukkan bukti pelaksanaan perencanaan, pengorganisasian, pengarahan, dan pengendalian usaha untuk memperoleh, mengembangkan, dan memanfaatkan sumber daya dalam mewujudkan visi, tujuan, dan sasaran. |
|
| 2 | UPPS/PS menunjukkan bahwa sistem tata kelola mendorong pelaksanaan tugas secara efektif, efisien, akuntabel, bertanggung jawab, transparan, adil, dan bebas konflik kepentingan. |
|
| 3 | UPPS/PS menjalankan sistem penjaminan mutu internal secara konsisten, efektif, dan efisien serta melaporkan hasilnya secara berkala untuk peningkatan mutu berkelanjutan. |
|